|
|
| XL4005 |
|
|
| XL4005是XLSEMI的一款集成电路,我司不但为您提供可靠的全新原装XL4005,还可提供XL4005应用资料、免费样品及产品研发技术支持!详情可致电垂询. | | 元件型号:XL4005 | | 元件品牌:XLSEMI |
| 全新原装正品保障,质量是企业的生命! |
|
|
|
|
|
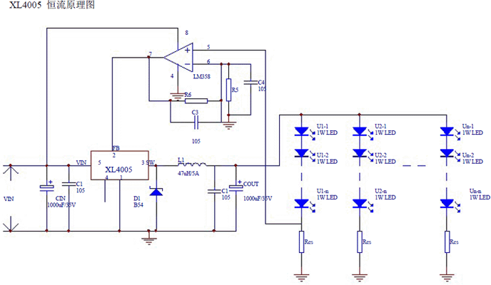
XL4005是一款输出功率可达50W的大功率LED恒流驱动芯片,可做升压、降压及升降压,内置限压限流及过温保护电路,XL4005输入电压:5.0V~32V;XL4005输出电流可达5A,TO263-5L封装。
XL4005规格书下载: XL4005演示板文档下载:
XL4005恒流驱动原理图:

XL4005+LM358升降压典型应用电路图:

|
|
|
| 联系方式 |
|
总 机:0512-50710709
手 机:15950933050
微信:15950933050
业务QQ:41086900
技术QQ:1723916736
E-mail:[email protected] |
|
|