1. 应用简要说明
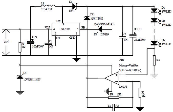
XL6009是一个400KHz的固定频率PWM降压DC-DC转换器,4A开关电流能力,该电路应用简单,外部元器件比较少。鉴于LED领域的系统需求,内部除了常规的
输出短路保护,
过流保护,
过温度保护外,整个系统效率相当高。CC 是通过电阻RCS 测量LED 电流并实现电流模式控制,在正常工作情况,LED 电流由VFB=1.25V 的PWM控制器内部参考电压经过一个358 运放13.2 倍,VFB=VCS*(1+R6/R5),选择R6,R5 适当的值,使得VCS=0.095V。即I=0.095V/RCS,则RCS 两端的电压降在正常工作条件下将一直保持在0.095V。OVP 是通过D2 稳压二极管和R2,R5,R6 测量输出电压并实现电压模式控制,一般OVP 设置为比正常输出电压高20%。在芯片正常工作的时候,CC 起作用;当CC 这一路出现问题,OVP 钳位输出电压,使LED 不会承受较大功率而烧毁。PWM 调光这一块也可以调节5 脚FB 来实现, FB 基准为1.25V,一旦这一点电位高于1.25V,关闭输出;低于1.25V 芯片工作。由于芯片本身的频率只有300K,所以在一定占空比的条件下,PWM 调光的速率不应该太快,建议在100Hz-500Hz。使能端 EN 脚控制芯片输出,EN 脚电位为高电平(1.4V 以上)或者悬空的时候,芯片有输出;EN 脚电位为低电平(0.8V 以下),芯片关断输出。
其他几款同类型芯片如下:
XL6010,
XL6011。
2. 技术特点
(1)用于 LED 全集成方案,系统成本低,可靠性高;
(2)系统结构简单,设计方便灵活,可以达到很高的效率;
(3)由于大功率开关管内置,功率管的电压,电流,温度都受控;同时,芯片内置软启动电路、环路频率补偿电容、内部固定频率、全内置过压保护、过流保护、过热保护等电路,芯片的可靠性,安全性大大提高。
3. 测试分析
XL6009+358 驱动LED 测试数据图表
在输入电压 12V,输出从4 颗灯到11 颗1W LED 灯,单路输出电流在350mA时,室温19℃,测试整个系统的效率;
在输入电压 24V,输出从8 颗灯到11 颗1W LED 灯,单路输出电流在350mA时,室温19℃,测试整个系统的效率。
温度测试点在芯片表面。
XL6010+358 驱动LED 测试数据和XL6011+358 驱动LED 测试数据见技术文件(大功率LED 照明用恒流驱动方案介绍)

升压型直流开关电源变换器芯片:高压大功率开关型直流电源转换系列芯片,提供输入电压从低压3.6V到32V,开关电流能力从0到5A,开关频率不同,封装外形不同,可以实现降压、升压、升降压等变换,具有全集成、高效率、高功率密度、高性价比的优异性能。