|
|
| XL8002 |
|
|
| XL8002是XLSEMI的一款集成电路,我司不但为您提供可靠的全新原装XL8002,还可提供XL8002应用资料、免费样品及产品研发技术支持!详情可致电垂询. | | 元件型号:XL8002E1 | | 元件品牌:XLSEMI |
| 全新原装正品保障,质量是企业的生命! |
|
|
|
|
|
XL8002规格书下载:
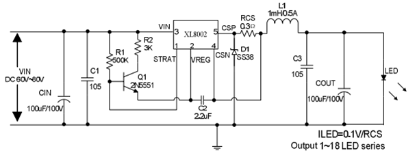
XL8002:12V ~ 80V宽电压输入开关式降压LED恒流驱动,开关频率为PFM模式,降压恒流驱动0~50W的应用,建议驱动30W以内。输出W数越大压差(输入-输出)要求也差不多是5V,XL8002典型应用:72V输入,输出15串2并1W LED,效率可以达到98.7%。XL8002系统转换效率高,系统外围器件少,应用简单,系统体积小等特点。过温保护,输出短路保护;XL8002输出恒流精度在全电压范围 (DC12V~DC80V) 控制在+-5%以内。

| 产品型号 |
输入电压 |
最大输出电压 |
最大输出电流 |
开关频率 |
恒流设置 |
封装形式 |
功率 |
| XL8002 |
12V~80V |
串1~18LED |
1A |
PFM |
Adj(0.1V) |
TO263-5L |
降压LED驱动0~50W |
| XL8003 |
24V~80V |
串3~8LED |
0.5A |
PFM |
Adj(0.2V) |
SOP8L |
降压LED驱动0~10W |
| XL8004 |
24V~80V |
串3~14LED |
1A |
PFM |
Adj(0.2V) |
TO252-5L |
降压LED驱动0~20W | 关键字:XL8002 XL8002E1 XLSEMI 宽电压输入 高效率恒流驱动 LED驱动 机车灯驱动 AR111射灯驱动 机车灯电源 洗墙灯驱动电源 路灯驱动 |
|
|
| 联系方式 |
|
总 机:0512-50710709
手 机:15950933050
微信:15950933050
业务QQ:41086900
技术QQ:1723916736
E-mail:[email protected] |
|
|