|
|
| XL4012 |
|
|
| XL4012是XLSEMI的一款集成电路,我司不但为您提供可靠的全新原装XL4012,还可提供XL4012应用资料、免费样品及产品研发技术支持!详情可致电垂询. | | 元件型号:XL4012 | | 元件品牌:XLSEMI |
| 全新原装正品保障,质量是企业的生命! |
|
|
|
|
|
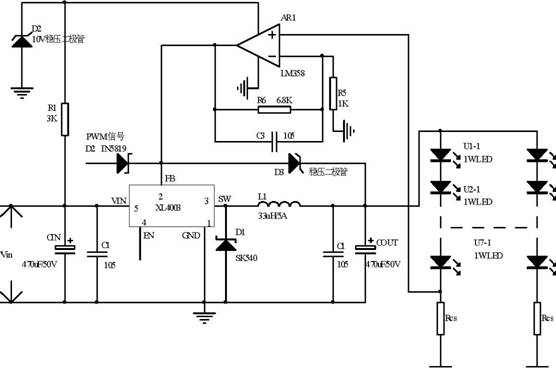
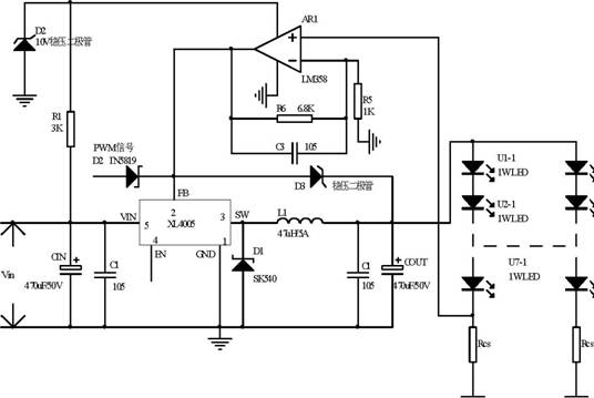
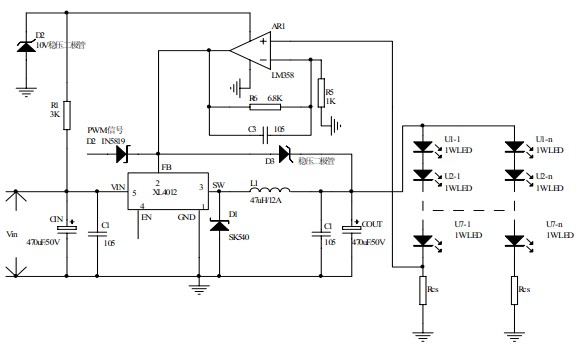
XL4012规格书下载: 1. 应用简要说明 XL4012是一个300KHz 的固定频率PWM 降压DC-DC 转换器(LED驱动芯片),4A 电流负载能力,该电路应用简单,外部元器件比较少。鉴于LED领域的系统需求,内部除了常规的过流保护,过温度保护,输出短路保护外,整个系统效率相当高。 CC 是通过电阻RCS 测量LED 电流并实现电流模式控制,XL4012在正常工作情况,LED 电流由VFB=0.8V 的PWM 控制器内部参考电压经过一个358 运放8 倍,VFB=VCS*(1+R6/R5),选择R6,R5 适当的值,使得VCS=0.1V。即I=0.1V/RCS,因为RCS 两端的电压降在正常工作条件下将一直保持在0.1V。 OVP 是通过D2 稳压二极管和R5,R6 测量输出电压并实现电压模式控制,一般OVP设置为比正常输出电压高20%。在芯片正常工作的时候,CC 起作用;当CC 这一路出现问题,OVP 钳位输出电压,使LED 不会承受较大功率而烧毁。根据LED 个数确定输出电压,如果输入输出电压相差在20%以内,就不需要接D2 稳压二极管。 XL4012 PWM调光这一块也可以调节2 脚FB 来实现,FB 基准为0.8V,一旦这一点电位高于0.8V,关闭输出;低于0.8V 芯片工作。由于XL4012本身的频率只有300K,所以在一定占空比的条件下,PWM 调光的速率不应该太快,建议在100Hz-300Hz。 XL4012使能端EN 脚控制芯片输出,EN 脚电位为高电平(1.4V 以上)或者悬空的时候,芯片有输出;EN 脚电位为低电平(0.8V 以下),芯片关断输出。 其他几款同类型芯片如下:XL4005,XL4012。 2. 技术特点 (1)XL4012全内置型单片高电压、高频率、高效率、大电流、高可靠性、高性价比集成电路; (2)XL4012系统设计简单、方便灵活、高功率密度; (3)XL4012有常规的过流保护,过热保护,输出短路保护都内置; (4)XL4012高效率,在输入电压20V-30V,输出功率50W 时效率高达90%以上。
| 产品型号 |
输入电压 |
最大输出电流 |
开关频率 |
电压版本 |
封装类型 |
| XL4003 |
5V~32V |
4A |
300KHz |
Adj(0.8V) |
TO252-5L |
| XL4005 |
5V~32V |
5A |
300KHz |
Adj(0.8V) |
TO263-5L |
| XL4012 |
5V~32V |
12A |
300KHz |
Adj(0.8V) |
TO220-5L |
3.降压型LED 驱动产品典型应用示意图
[1] XL4003+LM358典型应用电路及图示

[2]XL4005+LM358典型应用电路及图示
 [3] XL4012+LM358 典型应用电路及图示
 关键字:XL4012,XL4012E1,LED恒压恒流驱动芯片,东森微
|
|
|
| 联系方式 |
|
总 机:0512-50710709
手 机:15950933050
微信:15950933050
业务QQ:41086900
技术QQ:1723916736
E-mail:[email protected] |
|
|