专业代理MICROCHIP单片机 芯片IC 光耦 MOS管 场效应管 可控硅 IGBT 桥堆 二极管 三极管
中文规格书,应用技术资料,PDF下载

客服电话:0512-50710709 | 收藏本站

网站首页 产品展示 品牌导航 技术资料 公司简介 帮助中心 联系我们
  您的位置: 首页 >> 集成电路 >> XLSEMI >> XL5004E1
XL5004E1的高清照片

XL5004E1
XL5004E1是XLSEMI的一款集成电路,我司不但为您提供可靠的全新原装XL5004E1,还可提供XL5004E1应用资料、免费样品及产品研发技术支持!详情可致电垂询.
元件型号:XL5004E1
元件品牌:XLSEMI
全新原装正品保障,质量是企业的生命!
采购数量:
 

产品介绍

XL5004E1:市电LED灯驱动能力8W~18W,规格书下载:DATASHEET下载,XL5004,XL5004E1,XLSEMI,宽电压输入,高效率恒流驱动,LED驱动,LED日光灯驱动,LED球泡灯驱动,LED筒灯电源面板灯驱动路灯驱动

XL5004E1专门为市电3~14串的LED 球泡灯筒灯日光灯应用而优化的单片高压AC/DC变换恒流驱动集成电路,驱动外置高压功率MOSFET开关管,外围元器件简单,不需要开关变压器,系统设计灵活方便,AC/DC同比转换效率高。XL5004的方案专门优化了节能(效率高)、长寿(驱动电流链波小,不用电解电容)、成本低(外围元器件简洁便宜)这三个核心指标。

产品型号 输入电压 输出LED串联 最大输出电流 开关频率 恒流设置 封装形式 功率
XL5002 80V~400V 1~5串 0.5A PFM 0.1V SOP8L 市电LED 1~5W
XL5003 80V~400V 3~7串 0.5A PFM 0.2V SOP8L 市电LED 3~7W
XL5004 80V~400V 8~14串 0.5A PFM 0.2V SOP8L 市电LED 8~18W

XL5004:3~8W有电解电容高PFC高效率LED球泡灯驱动应用电路

XL5004,XL5004E1,XLSEMI,宽电压输入,高效率恒流驱动,LED驱动,LED日光灯驱动,LED球泡灯驱动,LED筒灯电源面板灯驱动路灯驱动

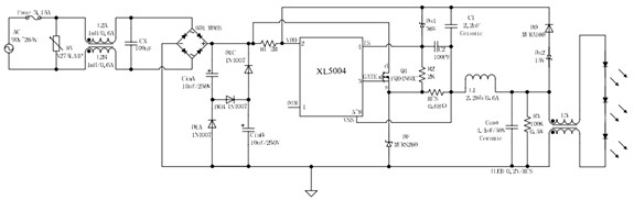
XL5004:8~14串LED有电解电容高PFC高效率LED日光灯球泡灯驱动应用电路

XL5004,XL5004E1,XLSEMI,宽电压输入,高效率恒流驱动,LED驱动,LED日光灯驱动,LED球泡灯驱动,LED筒灯,电源面板灯驱动,路灯驱动

XL5004应用于8~14串的LED日光灯应用

XL5004,XL5004E1,XLSEMI,宽电压输入,高效率恒流驱动,LED驱动,LED日光灯驱动,LED球泡灯驱动,LED筒灯,电源面板灯驱动,路灯驱动

XL5004应用于3~8W的LED球泡灯应用

XL5004,XL5004E1,XLSEMI,宽电压输入,高效率恒流驱动,LED驱动,LED日光灯驱动,LED球泡灯驱动,LED筒灯,电源面板灯驱动,路灯驱动


关键字:XL5004 XL5004E1 宽电压输入 高效率恒流驱动 LED驱动 LED日光灯驱动 LED球泡灯驱动 LED筒灯电源 面板灯驱动 路灯驱动
联系方式

总 机:0512-50710709
手 机:15950933050
微信:15950933050
业务QQ:41086900
技术QQ:1723916736
E-mail:[email protected]

最近浏览元件

XL5004E1

相同品牌元件

XL6019E1

XL6005E1

XL2003E1

XL4003E1

XL4003

更多...

专 业 、 专 注 、 诚 信 -- 我 们 只 为 您 的 产 品 更 可 靠 !

诚信通店  淘宝店  
Copyright 2018 ksmcu.com. All Rights Reserved.版权所有:星空体育app 客户服务热线:0512-50710709 传真:0512-50111209
客户服务邮箱:[email protected] 苏ICP备09041038号