东森
最专业的电子元件代理商

首页 | 联系我们 | 网站地图 | 收藏本站

网站首页 产品展示 品牌导航 技术资料 公司简介 客户反馈 联系我们
元件分类导航
  ST意法半导体
  LED恒流驱动芯片
  Microchip单片机
  ST先科二极管三极管
  长电CJ二极管三极管
  UTC系列
  亿光光耦系列
  TDA LM系列
  运放IC
  音频功放IC
  单片机
  其它IC
  二极管
  三极管
  可控硅
  场效应管
  三端稳压
  光电耦合器
  传感器

所有分类>>

  您的位置: 首页 >> 文章列表 >> XL4003 XL4005 XL4012+LM358LED驱动芯片应用技巧
XL4003 XL4005 XL4012+LM358LED驱动芯片应用技巧

作者:星空体育app  发布日期:2011-10-20

  XL4003XL4005XL4012做为LED业内专业的LED驱动芯片在其应用上有一些小技巧,昆山星空体育app不但备有大量XL4003XL4005XL4012等库存,并且在技术支持上也是客户的专业坚强后盾!本文主要针对XL4003、XL4005、XL4012与LM358组合使用做详细讲解介绍,并提供了详细的元件参数及电路图。

1. 应用简要说明
XL4003 是一个300KHz 的固定频率PWM 降压DC-DC 转换器,4A 电流负载能力,该电路应用简单,外部元器件比较少。鉴于LED 领域的系统需求,内部除了常规的过流保护,过温度保护,输出短路保护外,整个系统效率相当高。
CC 是通过电阻RCS 测量LED 电流并实现电流模式控制,在正常工作情况,LED 电流由VFB=0.8V 的PWM 控制器内部参考电压经过一个358 运放8 倍,VFB=VCS*(1+R6/R5),选择R6,R5 适当的值,使得VCS=0.1V。即I=0.1V/RCS,因为RCS 两端的电压降在正常工作条件下将一直保持在0.1V。
OVP 是通过D2 稳压二极管和R5,R6 测量输出电压并实现电压模式控制,一般OVP设置为比正常输出电压高20%。在芯片正常工作的时候,CC 起作用;当CC 这一路出现问题,OVP 钳位输出电压,使LED 不会承受较大功率而烧毁。根据LED 个数确定输出电压,如果输入输出电压相差在20%以内,就不需要接D2 稳压二极管。
PWM 调光这一块也可以调节2 脚FB 来实现,FB 基准为0.8V,一旦这一点电位高于0.8V,关闭输出;低于0.8V 芯片工作。由于芯片本身的频率只有300K,所以在一定占空比的条件下,PWM 调光的速率不应该太快,建议在100Hz-300Hz。
使能端EN 脚控制芯片输出,EN 脚电位为高电平(1.4V 以上)或者悬空的时候,芯片有输出;EN 脚电位为低电平(0.8V 以下),芯片关断输出。
其他几款同类型芯片如下:XL4005,XL4012
2. 技术特点
(1)全内置型单片高电压、高频率、高效率、大电流、高可靠性、高性价比集成电路;
(2)系统设计简单、方便灵活、高功率密度;
(3)常规的过流保护,过热保护,输出短路保护都内置;
(4)高效率,在输入电压20V-30V,输出功率50W 时效率高达90%以上。
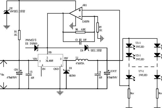
3.降压型LED 驱动产品典型应用示意图
[1] XL4003+LM358 典型应用电路及图示
XL4003+358LED驱动IC典型应用电路
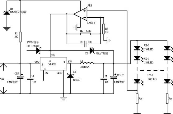
[2] XL4005+LM358 典型应用电路及图示
XL4005+LM358LED驱动芯片典型电路
[3] XL4012+LM358 典型应用电路及图示

更多技术支持请致电!

总 机:O512-5O71O709
传 真:O512-5O1112O9
专 线:1595O933O5O
M S N:[email protected]
Q Q:41086900
E-Mail:[email protected]

本站关键词:XL4003 XL4005 XL4012 LM358 LED驱动芯片应用技巧 LED驱动芯片 电源降压型 LED恒流驱动芯片 电源降压型 LED恒流驱动芯片 升压型LED恒流驱动芯片 降压型LED恒流驱动芯片 常规降压型单片直流电源变换芯片 常规降压型高效率单片直流电源变换芯片 降压型大功率高效率单片直流电源变换芯片 升压型大功率高效率单片直流电源变换芯片 升压型大功率高效率LED恒流驱动芯片 降压型高效率LED恒流驱动芯片 高压市电单片高效率LED恒流驱动芯片 自带恒压恒流环路的降压型单片车充专用芯片 自带恒压恒流环路的高效率降压型单片车充专用芯片 高压双通道降压型单片开关电源芯片
星空体育app 版权所有(C)1997-2012 电话:O512-5O71O709 苏ICP备09041038号